Авторизоваться
Вход
Регистрация
Архив новостей
Форум
Гостевая
Загрузки
Библиотека
Пользователи
+ 1
Фотоальбомы
Информация, FAQ
Поддержать проект
Файлы топика
Главная
Форум
Вопросы по ООП в PHP
Файлы топика
Koenig
11 дек 2012 г., 20:03
(\/)____o_O____(\/)
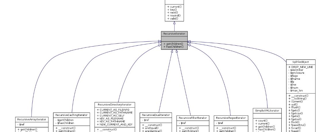
Fenix_61, там структуры и графики что к чему и от чего
377
(50 kb)
135524540722.jpg
Всего: 2
Список разделов
Форум
Качественный VDS хостинг