сижу на информатике. Нужно срочно решить задачу. Помогите. Вот сама задача:
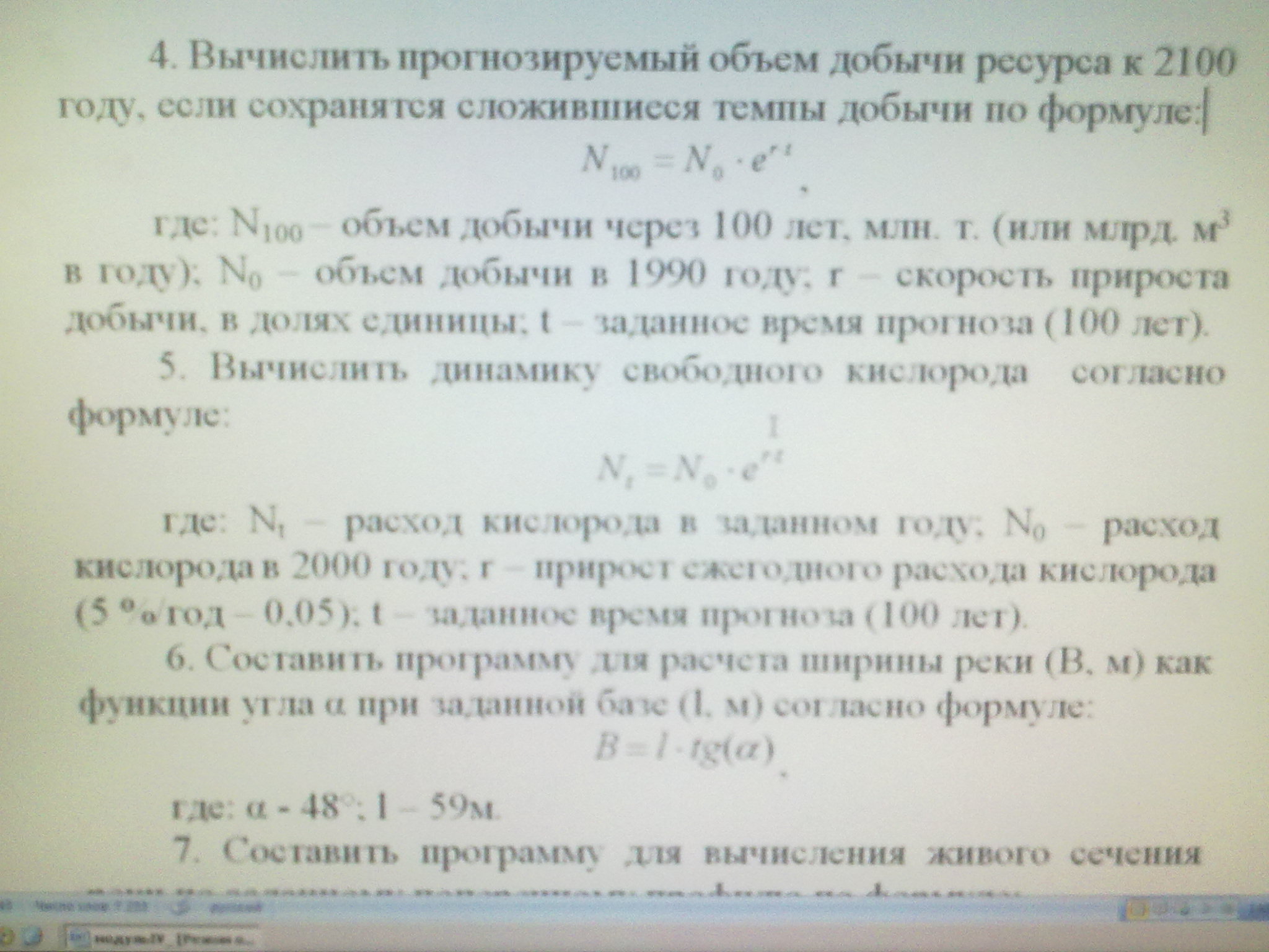
Вычислить прогнозируемый объем добычи ресурса к 2100 году, если сохранятся сложившиеся темпы добычи по формуле:
N 100 = N 0 * e
сижу на информатике. Нужно срочно решить задачу. Помогите. Вот сама задача:
Вычислить прогнозируемый объем добычи ресурса к 2100 году, если сохранятся сложившиеся темпы добычи по формуле:
N 100 = N 0 * e
задача длиннАЯ, лучше фотку скину
щас все набросятся решать твои уроки![]()
selemet (22.05.2013 / 11:46)просто последнее занятие, 4 могу получить
щас все набросятся решать твои уроки
№4
var n100,n0,e,r,t:integer;
begin cls;
n0:=; {вставишь расход (как в задаче)}
r:=; {вставишь расход (как в задаче)}
t:=100
for i:=1 to r*t do
e:=e*e;
n1:=n0*e;
write(n1);
end.
№5
var n1,n0,e,r,t:integer;
begin cls;
n0:=; {вставишь расход (как в задаче)}
r:=0.05;
t:=100
for i:=1 to r*t do
e:=e*e;
n1:=n0*e;
write(n1);
end.
Fenixrus, спасибо. А что значит вставить расход?
kokrek3 (22.05.2013 / 16:30)ты задачу читал? там нужны данные расхода за определенный год вот ты и вставь
Fenixrus, спасибо. А что значит вставить расход?
в 4 обьем добычи в 5 расход ща определенный год
написал вроде, вот с расходом не понял. Что там писать?